La enfermedad renal crónica es un grave problema de salud pública y en clara relación con el cambio climático y el mantenimiento de los ecosistemas. La salud renal es especialmente vulnerable a los impactos del cambio climático, y la terapia con diálisis (hemodiálisis y DP) tiene una huella ambiental importante, condicionada por el consumo de energía y la producción de gases de efecto invernadero. Durante los últimos 50 años, las personas hemos cambiado los ecosistemas más rápidamente y de una forma más generalizada que en ningún otro período de la historia de la humanidad. Es consecuencia de la cada vez mayor demanda de alimentos, agua dulce, combustible, industria, etc., y el resultado ha sido una pérdida sustancial y en gran medida irreversible de la diversidad de vida en la Tierra. Desde el año 1979 las actividades humanas han llevado a la extinción del 60% de mamíferos, aves, peces y reptiles. Es urgente adoptar medidas de «nefrología verde» desarrollando soluciones medioambientales sostenibles para la prevención y el tratamiento de la enfermedad renal.
Chronic kidney disease is a serious public health problem and in clear relation to climate change and ecosystem maintenance. Renal health is particularly vulnerable to the impacts of climate change, and dialysis therapy (hemodialysis and PD) has a significant environmental footprint, conditioned by energy consumption and greenhouse gas production. In the last 50 years, people have changed ecosystems faster and more extensively than in any other period in human history. It is a consequence of ever-increasing demand for food, fresh water, fuel, industry, etc. and the result has been a substantial and largely irreversible loss of the diversity of life on Earth. Since 1979, human activities have caused the extinction of 60% of mammals, birds, fish and reptiles. There is an urgent need to adopt “Green Nephrology” measures by developing sustainable environmental solutions for the prevention and treatment of kidney diseases.
La enfermedad renal crónica (ERC) es un grave problema de salud pública, con un gran incremento en la incidencia y prevalencia1,2, un alto coste para los sistemas de salud y, además, es el mayor factor de riesgo cardiovascular3.
Así, los datos de Global Burden of Disease (GBD) son altamente preocupantes4. En ellos se recoge que la incidencia aumentó un 88,76% en el período 1997-2016, la prevalencia lo hizo en un 86,96%, la mortalidad en un 98,02%, y la mayor carga de la ERC (63%) aparece en países con un índice de desarrollo humano más bajo. Actualmente, más de 850 millones personas (10% de la población mundial) están afectados por enfermedades renales5, y en situación de enfermedad renal avanzada la alternativa es la terapia renal sustitutiva (TRS) mediante diálisis, trasplante renal o tratamiento conservador. El tratamiento con diálisis, especialmente la hemodiálisis (HD), es un gran generador de la «huella de carbono», debido al alto uso de energía, agua, consumibles, y la frecuencia del tratamiento, lo que en conjunto contribuye de forma significativa al calentamiento global del planeta.
Cambio climáticoEl cambio climático es debido a la emisión de gases de efecto invernadero (GEI) a la atmósfera cuya procedencia principal es la quema de combustibles fósiles (carbón, petróleo o gas), la cual representa casi el 90% de todas las emisiones de dióxido de carbono (CO2). Este gas, que no es el más potente pero sí el más abundante, tiene una vida media de 1.000 años y según los datos del observatorio de Mauna Loa (Hawái) su concentración actual es de más de 418,90ppm6. Otros GEI son el metano (CH4), el óxido nitroso (N2O), los gases fluorados y el vapor de agua. El metano (25 veces más potente que el CO2) se produce de forma natural en la Tierra, por la descomposición anaerobia, y otras fuentes son los incendios forestales, la digestión de los rumiantes, las extracciones de petróleo (18% de las emisiones), el cultivo de arroz (10% de las emisiones) o la descomposición de la basura en vertederos (7%). El N2O, que tiene una vida media de un siglo y es 300 veces más potente que el CO2, aporta el 6% de las emisiones y el 40% se produce por los procesos de fertilización de la tierra, mientras que el 20% procede de los océanos. Los gases fluorados (hidrofluorocarbonos, perfluocarbonos, hexafluoruro de azufre y trifluoruro de nitrógeno) se usan para sustituir a los gases clorofluocarbonos (CFC) ya retirados del mercado (año 1995), pero multiplican por 22.000 veces el efecto del CO2. Finalmente, el vapor de agua es responsable del 60% del efecto invernadero, pero con una vida útil muy breve en la atmósfera.
La acumulación de GEI en la atmósfera da lugar al mayor efecto de la crisis climática que es la elevación de la temperatura planetaria, la cual subió 1,1°C desde principios del siglo XX, y se prevé que aumente aproximadamente 1,5°°C para 2050 y 2-4°°C para 21007. TheIntergovernmental Panel on Climate Change of the World Meteorological Organization and the United Nations EnvironmentProgram (IPCC) ha determinado que para evitar impactos catastróficos en la salud y prevenir millones de muertes relacionadas con el cambio climático, el aumento de la temperatura no debe superar los 1,5°C8.
Además de los múltiples efectos que causan los GEI, hay que añadir que cada año entre 4,8 y12,7 millones de toneladas de plástico9 y entre 300 y 400 millones de toneladas de metales pesados, solventes, lodos tóxicos y otros residuos de instalaciones industriales son vertidos a los océanos8. En conjunto, los efectos propios del cambio climático y, en general, de todas las actividades humanas tienen un impacto enorme sobre la naturaleza generando un cambio global sin precedentes: así, por ejemplo, se estima que las actividades humanas han llevado a la extinción al 60% de mamíferos, aves, peces y reptiles desde 197010, con lo que, tal y como ha señalado en el informe de 2005 el Millennium Ecosystem Assessment:«La actividad humana está ejerciendo tanta presión sobre la naturaleza y funciones de la Tierra que la capacidad de los ecosistemas del planeta para sostener a las generaciones futuras ya no puede asegurarse»11.
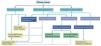
Cambio climático y saludEl cambio climático se desarrolla a un ritmo tan rápido que el IPCC lo considera como uno de los principales desafíos globales de nuestro tiempo12. Su impacto en la salud es devastador y se espera que cause aproximadamente 250.000 muertes adicionales por año entre 2030 y 205013. El cambio climático, juntamente con el uso excesivo de los recursos naturales, la disminución de los suministros de agua, y la contaminación extensiva y destrucción del medio ambiente, plantean amenazas adicionales. Especialmente importante es la amenaza relativa al agua, que es un recurso natural menguante, y el agua potable en particular, que se considera erróneamente un recurso ilimitado. Más de 1.000 millones de personas no tienen acceso a abastecimientos de agua segura, y cerca de 2.600 millones no cuentan con el saneamiento adecuado9. En la figura 19 se muestra el camino de las presiones humanas sobre el ambiente, el cambio en los ecosistemas y sus diversas consecuencias sobre la salud.
Cambios ambientales y deterioro de los ecosistemas. Impacto sobre la salud. Ecosistemas y bienestar humano: síntesis de salud9.
La mejor manera de evitar el desastre causado por el cambio climático es reducir las emisiones de carbono, el principal generador del calentamiento global. Curiosamente, el sector sanitario es un contribuyente importante al cambio climático y al deterioro ambiental general por la presencia de contaminantes farmacéuticos en aguas subterráneas, aguas superficiales (lagos, ríos y arroyos), agua de mar, plantas de tratamiento de aguas residuales (afluentes y efluentes)14. En general, la actividad sanitaria genera más del 4% de las emisiones globales de efecto invernadero; por ejemplo, en Estados Unidos suponen el 10% de las emisiones de GEI; en Australia y durante el período 2014-2015 fueron del 7%, y en el Reino Unido y después de diferentes medidas correctoras, en el año 2015, la emisión de GEI fue del 4%15–17. En cualquier caso, la carga del cambio climático en la salud afecta más a las poblaciones más vulnerables y países de bajo desarrollo humano18.
Cambio climático y salud renalLa salud renal es particularmente vulnerable a los impactos del cambio climático: así, se ha constatado que los problemas derivados de la crisis climática y el cambio global agravan las enfermedades renales (fig. 2)19–21, y la terapia de diálisis tiene una huella ambiental considerable impulsada por varios factores interrelacionados, como el consumo de energía y agua, además de la producción de GEI y desechos. No obstante, a pesar de varios acuerdos internacionales sobre el clima, las respuestas mundiales siguen siendo muy inadecuadas y el compromiso de la comunidad nefrológica parece igualmente poco entusiasta22.
La relación entre el cambio climático y las enfermedades renales22.
La HD es el tratamiento más utilizado para tratar la enfermedad renal terminal23, y se estima que aproximadamente 3,4 millones de pacientes (89%) están en tratamiento con HD en el momento actual, según el informe Global Annual Renal Replacement Therapy 202224, con un crecimiento anual del 7%23 y 369.000 pacientes (11%) en diálisis peritoneal (DP)24. El cálculo del consumo de agua en HD es de aproximadamente 0,5m3/sesión. El problema son los sistemas de osmosis inversa ya que «rechazan» entre la mitad y 2/3 del agua y para una sesión de HD de 4h con un Qd de 500ml/min se precisan 240l de agua, a lo que habría que añadir el consumo en el pretratamiento, lo que elevaría el gasto de agua a unos 500l/sesión12,25 que se irán al desagüe26,27, aunque ya existen modernos sistemas de tratamiento de aguas que pueden reciclar en un 80% el agua de «rechazo»28. Estos sistemas de «última generación» no están disponibles en todas las unidades de HD y lamentablemente se siguen enviando al desagüe más del 50% del agua. En definitiva, se consumen aproximadamente 80 millones de m3/millones de pacientes hemodializados al año. Por otro lado, es preciso también añadir los residuos asociados a la terapia, como los dializadores y líneas de HD, material auxiliar como guantes, batas, vasos plásticos y el gasto energético estimado entre 12,0 y 19,6kWh12. En definitiva, las emisiones relacionadas con la HD o la «huella de carbono» oscilan entre 4 y 15,4 toneladas de CO2-eq (t-CO2-eq) (equivalentes de dióxido de carbono) por paciente y año12,29.
Por otro lado, en DP el consumo total de agua para un paciente que utilice 4 bolsas de líquido dializante al día (2,5l) es de 10l, además del envase de plástico. Para la creación de 1kg de plástico se precisan alrededor de 180l de agua, lo que supone que para cada bolsa de DP, la cual pesa aproximadamente 0,155kg, la cantidad de agua consumida para su producción es de 28l12, y este volumen aumenta hasta 12l por paciente/día en al caso de la DP automatizada26,30. Así, la «huella de carbono» de la DP es de aproximadamente 1,4t de CO2-eq, muy inferior a la de la HD12.
Nefrología verdeDesde hace algunos años el concepto de «nefrología verde» ha ido ganando terreno. Su objetivo es mejorar la sostenibilidad ambiental del cuidado renal a través del cambio de prácticas y la utilización de los recursos disponibles de una manera más respetuosa con el medio ambiente31. Así, este enfoque pasaría por la prevención de la ERC y un tratamiento sustitutivo renal más ecológico.
Con el aumento previsto de la ERC, es importante reconocer que la comunidad nefrológica tiene un papel considerable que realizar y que se puede resumir en los siguientes puntos:
- 1.
Liderar la implementación de enfoques preventivos para atenuar el desarrollo y progresión de la ERC, tanto en prevención primaria del estilo de vida (reducción del sedentarismo, dieta poco saludable, obesidad y tabaquismo), educación en salud y políticas que modifiquen el estatus socioeconómico, como en prevención secundaria, donde se precisa un mejor control de los factores de riesgo de progresión y un mayor desarrollo de las líneas de investigación para la obtención de terapias que reduzcan esta progresión de la enfermedad renal.
- 2.
Un mayor impulso al trasplante renal. Actualmente menos del 40% de los pacientes europeos en TRS viven con un trasplante funcionante y sólo el 4% de los trasplantes evitan la diálisis mediante injerto preventivo32. Lamentablemente la medicina regenerativa aún no pude proporcionar opciones eficaces33.
- 3.
Desarrollar soluciones ambientalmente sostenibles para el cuidado de pacientes con enfermedades renales.
- 4.
Diálisis más ecológica. Se han propuesto alternativas muy interesantes, como la gestión circular del agua basada en el concepto «3R»34:
- •
reducir la necesidad de diálisis, reducir el flujo de dializado (Qd) y optimizar el rendimiento de ósmosis inversa. El Qd se puede reducir a 400ml/min, lo cual supone una reducción del consumo de agua de 120 a 96l/sesión y sin alteraciones clínicas ni de Kt/V35;
- •
reutilizar el agua de «rechazo» de ósmosis inversa que generalmente se desecha. Se podría utilizar fácilmente para fines cotidianos, como descargar el inodoro, lavar la ropa o bañarse e incluso como agua potable. Sin embargo, en cuanto a la reutilización del dializador, no existe evidencia científica que lo aconseje36;
- •
reciclar efluentes de diálisis para la agricultura y el uso acuapónico (i.e., cultivo de planta sin suelo). El dializado puede reciclarse como fertilizante, debido a su alto contenido de fósforo y nitrógeno; además, la urea, uno de sus principales constituyentes, puede transformarse en combustible verde y puede usarse como fuente de hidrógeno.
Finalmente, a lo expuesto anteriormente habría que añadir otra opción óptima como son los sistemas centralizados de suministro de dializado que permiten la preparación del concentrado de dializado ácido in situ y reducen las emisiones GEI debido a una menor necesidad de transporte, y también menos residuos plásticos generados cuando se desechan esos contenedores.
- 5.
Producción de material ecológico (fig. 3). Producción de polímeros ecológicos certificados a través de la International Sustainability and Carbon Certification, utilizando el concepto de balance de masa (MBA) de la Fundación Ellen MacArthur37. Este método es un proceso para determinar el uso de materia prima químicamente reciclada o de base biológica en un producto final cuando se han utilizado en el proceso materias primas recicladas y vírgenes o materias primas de base biológica y fósiles. Dependiendo de la materia prima utilizada, la salida es una mezcla de productos (primarios y reciclados o fósiles y de base biológica) que no se distinguen en función de su composición o características técnicas. Es diferente del reciclaje mecánico de plásticos, donde los materiales pueden separarse, tratarse e incluirse en nuevos productos. Este enfoque aborda materiales que no se pueden separar físicamente porque podrían estar muy mezclados o contaminados, como aditivos, pinturas y adhesivos, pero que podrían recuperarse mediante reciclaje químico e incorporarse como materia prima.
Figura 3.Los polímeros médicos con exactamente las mismas propiedades técnicas y médicas que se pueden fabricar a partir de materia prima de biorresiduos sólo pueden ser considerados si lo permiten las autoridades sanitarias nacionales22.
En definitiva, se impone la necesidad de la adopción de políticas de «nefrología verde» que puede, además, mejorar la rentabilidad y aumentar la productividad. Así existen ya iniciativas desde sociedades nefrológicas de Australia y Nueva Zelanda, o Italia26. En este sentido, la Red de Nefrología Verde, un programa de atención médica sostenible del NHS en el Reino Unido, ha ahorrado aproximadamente 10 millones de euros anualmente en su sistema de salud como resultado de iniciativas de ahorro de agua y electricidad respetuosas con el medio ambiente38. De hecho, una de las unidades de diálisis reportó ahorros de hasta 4 millones de litros de agua por año con un nuevo sistema de agua más eficiente39.
Recientemente, un grupo internacional de nefrólogos40,41 han hecho un llamamiento a la comunidad mundial para que se una y alinee la atención renal de acuerdo con los principios del sector sanitario de la 26th United Nations Climate Change Conference (COP26), y anuncian la iniciativa global e inclusiva, Global Environmental Evolution in Nephrology and Kidney Care (GREEN-K), con una visión de «atención renal sostenible para un planeta sano y riñones sanos» y la misión de «promover y apoyar la atención renal ambientalmente sostenible y resistente a nivel mundial a través de la promoción, la educación y la colaboración». Las áreas de actuación del GREEN-K incluirán la educación, la atención clínica sostenible y los avances hacia innovaciones, adquisiciones e infraestructuras sostenibles desde el punto de vista medioambiental. Finalizan su llamamiento con el mensaje: «Conscientes del impacto climático desproporcionadamente alto de las terapias renales, acogemos con satisfacción la oportunidad de trabajar juntos en una responsabilidad compartida con los pacientes y los sistemas naturales de la Tierra». En el mismo sentido, la European Green Deal and nephrology: a call for action by the European Kidney Health Alliance19 también hace un llamamiento urgente a las sociedades nefrológicas nacionales e internacionales para que aúnen sus esfuerzos en torno a la «nefrología verde», que con tanto éxito y desde el año 2009 viene realizándose en el NHS38,39,42.
En conclusión, el cambio climático está cambiando rápida y dramáticamente nuestro planeta, por lo cual es necesario que reduzcamos la «huella de carbono» a nivel mundial, incluida la contribución provocada por la atención de las enfermedades renales, con lo que urge comprometerse a promover la «nefrología verde» y sumarse a las múltiples iniciativas que ya se están poniendo en marcha.
Conflicto de interesesLos autores declaran no tener ningún conflicto de intereses.







